狩猟鳥獣見直し
2025-11-13 11:07:28

動物愛護の新たな一歩!犬猫を狩猟鳥獣から外す検討が始動

動物愛護の新たな一歩!犬と猫に関する重要な改正検討が始動



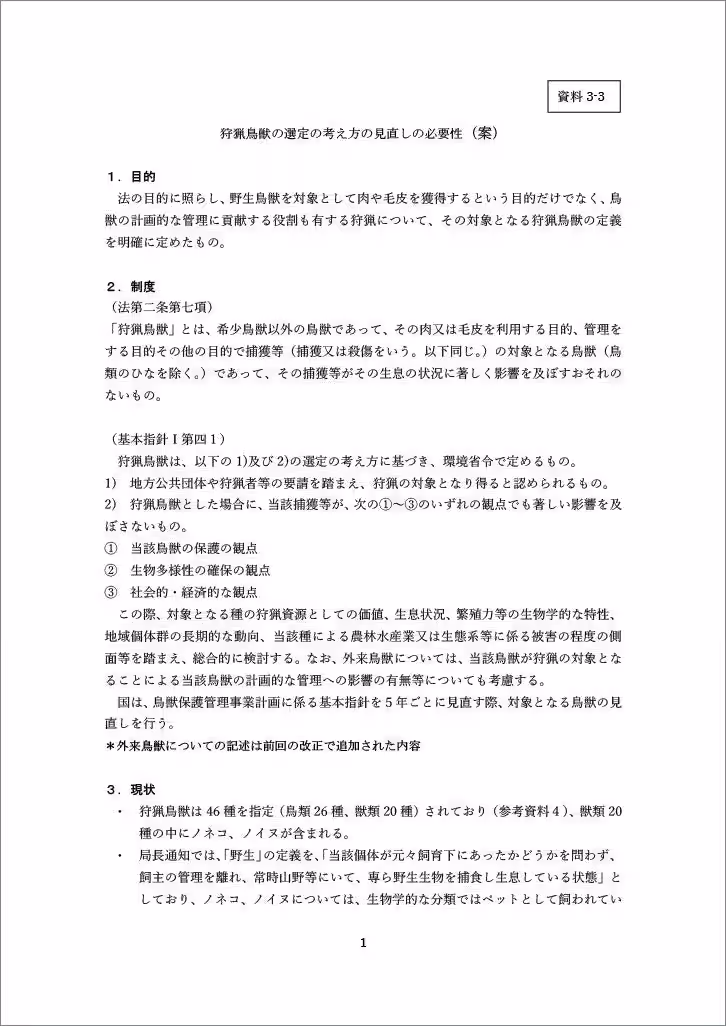
公益財団法人どうぶつ基金は、2023年1月26日に環境大臣に対し、犬(ノイヌ)と猫(ノネコ)を狩猟鳥獣から除外するよう要望書を提出しました。この要望書は、動物の殺処分ゼロを目指す強い意志を反映したものです。この問題に対する真剣な取り組みがようやく実を結び、環境省が動き始めたことに喜びを感じます。

背景と経緯



要望書提出から約2年、環境省はついに狩猟鳥獣としての犬と猫の見直しを検討しています。2025年11月4日に行われた準備会合の議事録には、狩猟鳥獣のリストからノイヌとノネコを外すことについての提案が記録されています。この提案は、狩猟の目的や生態系管理における合理性を考慮したものであり、環境省がその重要性を探求している証拠と言えます。

特に、ノネコとノイヌは、他の野生動物に対する影響が特定の地域に限られ、捕獲数も少ないため、その管理方法の見直しが求められていたのです。このような改正が実現すれば、多くの犬と猫が命を救われる可能性があります。

どうぶつ基金の活動



公益財団法人どうぶつ基金は、1988年の設立以来、動物愛護の活動をしてきた組織です。活動資金は全て民間からの寄付によって賄われており、無料不妊手術や里親探し、啓発活動を行っています。その中でも、「さくらねこTNR」プログラムは特に注目されています。このプログラムは、不妊手術を受けた猫に確実に世話をするための方法であり、野良猫問題に対する効果的な対策です。

ノネコやノイヌを狩猟鳥獣から外す改正が進む中、どうぶつ基金では引き続き、署名活動や啓発活動を通じて、動物の権利を守るための働きかけを行っています。47,284筆の署名が集まり、政府に対して強いメッセージを届けることができました。これは、動物愛護を重視する多くの人々の思いを反映した成果です。

課題と今後の展望



しかし、改正はまだ検討段階にあり、今後の進展が注目されます。ノイヌとノネコの識別や誤捕獲のリスクといった課題はまだ残っています。これらの問題に真摯に向き合うことで、動物保護法の改善が進むことが期待されます。

今後もどうぶつ基金がこの問題に取り組んでいく姿勢は明確であり、この動きに賛同する方々のさらなる協力が求められます。動物愛護の視点から、人間と動物の共存社会を築くため、一人ひとりの力が必要とされています。

終わりに



動物愛護の新しい時代が訪れようとしています。犬や猫を狩猟鳥獣から外すことが実現すれば、さらなる社会的理解が深まり、多くの命が守られることになるでしょう。これからも皆さんと共に、動物愛護を推進していきたいと考えています。皆様のご支援をよろしくお願い致します。


画像1

画像2

画像3

画像4

関連リンク

サードペディア百科事典: 環境省 動物愛護 犬猫

トピックス(その他)

【記事の利用について】

タイトルと記事文章は、記事のあるページにリンクを張っていただければ、無料で利用できます。
※画像は、利用できませんのでご注意ください。

【リンクついて】

リンクフリーです。